



天津交管12123官方APP,是由公安部交通管理科学研究所研发并提供技术支持的互联网交通安全综合服务管理平台,常被称作交管12123或天津12123交管APP 。该平台面向全国众多车主,支持机动车备案、查询驾驶备案信息、考试预约、新车选号、备案非本人机动车、申请新车临时号牌等业务办理。 为解决用户使用中遇到的各类问题,天津交管12123服务中心为用户整理了大量常见问题、业务指南及办事网点信息,还针对部分人群设置电话咨询功能,助力广大驾驶人、车主快速熟悉软件。这么实用的交管服务软件,有需要的朋友快来下载吧。
天津交管12123体检指定医院:
一、天津驾驶人体检医院
目前全市共63家机动车驾驶人体检医疗机构,其中前26家为一站式服务站(可办理初学、增驾、期满、70周岁以上提交身体条件证明体检;补换领驾驶证业务)
其余37家为驾驶人体检医院(可办理期满、70周岁以上提交身体条件证明体检)。
提醒:去之前一定要电话咨询,不要跑空。
内容较多,具体信息上下滑动查看:
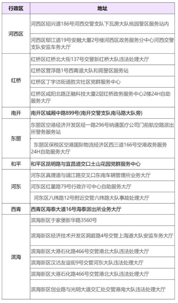
二、天津驾驶人自助体检机
截止目前,天津驾驶人智慧体检一站式服务机共计有21处、分别分布在河西区、红桥区、南开区、东丽区、和平区、河东区、西青区、滨海新区。
自助体检机地址如下:
三、驾驶人自助体检流程
办理自助体检
1、符合条件的驾驶人需携带身份证原件,在“驾驶人自助体检机”上进行自助体检。
2、上午9:00-11:30和下午13:00-16:30时间段内,在完成体检后由医生在线即时审核,需等待3至5分钟后,可知体检结果。
3、其它时间段,申请人在完成体检后即可离开,待医生后台审核通过后以短信方式将体检结果发送给申请人。
天津交管12123怎么摇号?
首先在交管12123首页,找到并点击“新车选号”按键;
在新车选号页面,选择注册省市,然后找到并点击“确认信息”按键;
在业务须知弹窗下方等待读秒结束,找到并点击“阅读并同意”按键;
最后,填写车辆信息,找到并点击“本人确认信息无误”按键后即可开始摇号。
交管12123非本人机动车可以处理违章吗?
1、输入车辆的基本情况(车辆号牌、发动机号后copy6位等信息),并通过短信验证被绑定车主用户的手机号码。
2、上传现场拍摄百3张照片(一张本人拿着身份证、一张车主拿着身份证与待绑定机动车行驶证、一张本人和车主身份证及行驶证放一起),然后车主会收到短信验证码,验证身份后提交,待交管部门后台审核通过后就度可以成功问绑定。
注意事项:
1、申请绑定答业务的驾驶人需先通过交警支队车管所人工窗口进行实名注册
2、可绑定非本人名下机动车不超过3辆(含3辆)
3、历史累计绑定不得超过5辆车(包括已在“交管12123”手机APP上绑定的)
4、同一机动车只允许最多被3个用户同时绑定
驾驶证申请说明
1、办理驾驶证业务时需要提供的身份证明是哪些?
答:居民的身份证明为居民身份证或临时居民身份证。现役军人(含武警)的身份证明,同样是居民身份证或临时居民身份证。在尚未办理居民身份证时,其身份证明是军队相关部门核发的军官证、文职干部证、士兵证、离休证、退休证等有效军人身份证件,以及其所在团级以上单位出具的部队驻地住址证明。
香港、澳门特别行政区居民的身份证明,是港澳居民居住证;也可以是他们所持有的港澳居民来往内地通行证或者外交部核发的中华人民共和国旅行证,再加上公安机关出具的住宿登记证明。
台湾地区居民的身份证明,是台湾居民居住证;或者是其所持有的公安机关核发的五年有效的台湾居民来往大陆通行证,亦或是外交部核发的中华人民共和国旅行证,同时需附上公安机关出具的住宿登记证明。
定居国外的中国公民的身份证明,是中华人民共和国护照以及公安机关出具的住宿登记证明。
外国人的身份证明,是其所持有的有效护照或其他国际旅行证件,停居留期三个月以上的有效签证或停留、居留许可,再加上公安机关出具的住宿登记证明;或者直接是外国人永久居留身份证。
外国驻华使馆、领馆人员、国际组织驻华代表机构人员的身份证明,是外交部核发的有效身份证件。
2、办理需要提交身体条件证明的驾驶证业务时,可到哪些医疗机构参加体检并出具身体条件证明?身体条件证明自出具之日起有效为多少?
答:在办理残疾人专用小型自动挡载客汽车驾驶证业务时,所提交的身体条件证明,需由经省级卫生健康行政部门认定的专门医疗机构来出具。而办理其他机动车驾驶证业务时,提交的身体条件证明可由县级、部队团级以上医疗机构,或者经地市级以上卫生健康行政部门认定的、具备健康体检资质的二级以上医院、乡镇卫生院、社区卫生服务中心、健康体检中心等医疗机构出具。 此外,身体条件证明自开具之日起,六个月内有效。
3、申请驾驶证对申请人年龄有什么具体要求?
答:申请驾驶证的年龄要求如下:
- **最低年龄**:小型汽车、小型自动挡汽车、残疾人专用小型自动挡载客汽车、低速载货汽车、三轮汽车、普通三轮摩托车、普通二轮摩托车、轻便摩托车、轮式专用机械车需18周岁。城市公交车、中型客车、大型货车、轻型牵引挂车、无轨电车、有轨电车需20周岁。大型客车、重型牵引挂车需22周岁。
- **最高年龄限制**:小型汽车、小型自动挡汽车、残疾人专用小型自动挡载客汽车、轻便摩托车无年龄上限,但70周岁以上需通过记忆力、判断力、反应力等能力测试。大型客车、重型牵引挂车、城市公交车、中型客车、大型货车、低速载货汽车、三轮汽车、轻型牵引挂车、普通三轮摩托车、普通二轮摩托车、轮式专用机械车、无轨电车、有轨电车为60周岁。其中,60周岁以上的轻型牵引挂车申请人,若能通过记忆力、判断力、反应力等能力测试,年龄可放宽到70周岁。
4、申请人有吸食或注射毒品行为的能否申请驾驶证?
答:若三年内存在吸食、注射毒品行为,或者解除强制隔离戒毒措施未满三年,以及长期服用依赖性精神药品成瘾尚未戒除,这类人员不得申请驾驶证。公安交管部门在受理驾驶证申请时,会对申请人有无相关吸食或注射毒品行为记录进行核查,一旦发现存在相关记录,便不予受理。申请人在申请驾驶证时,应如实申告自身是否具有上述不得申请的情形,并对申告内容的真实性负责。若隐瞒有关情况申请驾驶证,对于尚未取得驾驶证的,将处五百元以下罚款,且一年内不得再次申请驾驶证;若已经取得驾驶证,不仅会收缴驾驶证并撤销驾驶许可,还会处二千元以下罚款,且三年内不得再次申请驾驶证。
5、哪种违法犯罪行为将被终身禁驾?
答:一是造成交通事故后逃逸构成犯罪的,二是饮酒后或者醉酒驾驶机动车发生重大交通事故构成犯罪的。上述两种情形都是严重、恶性的违法行为,对公共安全危害大,导致人员伤亡或财产损失后果严重,需要追究刑事责任,因此规定终身不得再申请驾驶证。
6、因饮酒后或醉酒驾驶被吊销驾驶证能否重新申请?
答:因醉酒驾驶机动车或者饮酒后驾驶营运机动车依法被吊销驾驶证的,5年内不得重新申请;因醉酒驾驶营运机动车依法被吊销驾驶证的,10年内不得重新申请。需要提醒的是,饮酒后或者醉酒驾驶机动车发生重大交通事故构成犯罪的,终身不得申请驾驶证。
7、申请大中型客货车驾驶证有什么限制条件?
答:取得大型客货车、重型牵引挂车、中型客车及大型货车驾驶证的驾驶人,多数驾驶营运车辆,肩负重大交通安全责任,故而设定了更为严苛的限制条件。存在以下情形者,终身不得申请此类驾驶证:其一,在交通事故中造成人员死亡且承担同等及以上责任。其二,醉酒驾驶机动车,或再次饮酒后驾驶机动车。其三,存在吸食、注射毒品后驾驶机动车的行为,或有执行社区戒毒、强制隔离戒毒、社区康复措施的记录。其四,驾驶机动车追逐竞驶、超员、超速,以及违反危险化学品安全管理规定运输危险化学品并构成犯罪。其五,未取得机动车驾驶证驾驶机动车,发生造成人员重伤或死亡且负同等及以上责任的交通事故。此外,对于驾驶证被吊销或者撤销的人员,10年内不得申请大中型客货车驾驶证。同时,除当前记分周期不能有记满12分的记录外,申请大型客车驾驶证,需在最近连续三个记分周期内均无记满12分记录;申请重型牵引挂车、中型客车驾驶证,需在最近连续两个记分周期内无记满12分记录。
8、初次申请驾驶证可以申请哪几种车型?
答:申请人初次申请驾驶证的,可以申请城市公交车、大型货车、小型汽车、小型自动挡汽车、低速载货汽车、三轮汽车、残疾人专用小型自动挡载客汽车、摩托车、轮式专用机械车、有轨电车和无轨电车驾驶证。需要增驾才能取得的,包括大型客车、重型牵引挂车、中型客车、轻型牵引挂车驾驶证。
需要提醒的是, 驾驶证被注销、吊销或者撤销后,再次申请驾驶证时视为初次申请,只能申请城市公交车、大型货车、小型汽车、小型自动挡汽车、低速载货汽车、三轮汽车、残疾人专用小型自动挡载客汽车、摩托车、轮式专用机械车、有轨电车和无轨电车驾驶证。
9、持军队、武警驾驶证怎样换领地方驾驶证?
答:若持军队、武警部队驾驶证来申请地方驾驶证,需提交申请人的身份证明、医疗机构开具的身体条件证明、军队或武警部队驾驶证以及《军车驾驶员基本信息登记表》。在此过程中,要是申请大型客车、重型牵引挂车、城市公交车、中型客车、大型货车准驾车型的,就应当参加科目一和科目三的考试;而申请其他车型(含小型汽车)的,则无需考试,可直接换领地方驾驶证。
需要提醒的是, 按照《道路交通安全法》和军队、武警部队有关规定,持军队、武警驾驶证不能驾驶地方车辆。持军队、武警部队换领地方驾驶证,需要参加考试的,应当自车辆管理所受理之日起三年内完成考试。
10、持境外的驾驶证怎样换领我国驾驶证?
答:若持境外驾驶证申请换领我国驾驶证,需提交申请人的身份证明(内地居民还得提交护照或者往来港澳通行证、往来台湾通行证)、医疗机构出具的身体条件证明以及所持境外驾驶证。要是境外驾驶证上无中文表述,还需提交翻译机构出具或公证机构公证的中文翻译文本。若申请大型客车、重型牵引挂车、中型客车准驾车型,应取得相应准驾车型二年以上。
免考情形:已在核发地持有小型自动挡汽车驾驶证,申领小型汽车驾驶证;或持有轻便摩托车驾驶证,申请普通二轮摩托车、普通三轮摩托车准驾车型;又或持有普通二轮摩托车驾驶证申请普通三轮摩托车准驾车型的,无需考试,直接核发驾驶证。
考试要求:取得境外驾驶证时,若在核发国一年内累计居留未满九十日,需参加全科目考试。申请准驾车型包含大型客车、重型牵引挂车、城市公交车、中型客车、大型货车的,需参加全科目考试。申请准驾车型未包含上述准驾车型,且在核发国一年内累计居留满九十日的,需参加科目一考试。需注意,境外驾驶证需为具备独立驾驶资格且非临时的有效驾驶证件。若存在驾驶证过期、持临时驾驶证或签注驾驶限制条件等情况,均无法换领。外国驻华使馆、领馆人员以及国际组织驻华代表机构人员申请时,依据有关外交对等原则办理。持境外驾驶证换领我国驾驶证,若需参加考试,应自车辆管理所受理之日起三年内完成考试。
更新日志
v3.1.1版本
解决已知问题,优化用户体验
天津交管12123
驾驶证体检指南
新车选号教程