




《重返帝国》是一款趣味性十足的即时策略战争手游。它运用顶尖的引擎技术,人物与场景建模出色,画质精美,还设有模拟天气亮度系统,为玩家构建出一个极为真实的大世界战场。踏入游戏,玩家将化身为一位领主,需要打造属于自己的帝国。玩家能够从文明、经济、科技、军事、外交等多个维度来发展国家。游戏内兵种丰富多样,玩家还能收集并培养英雄,组建一支所向披靡的军队投入战斗。这款游戏的自由度极高,玩家可尽情随心畅玩!
重返帝2024年最新兑换码
XY888、QQ888、QQXY888
HAPPY666、happy666、happy666
vip666、VIP666、xyzw666
douyin666、douyin777、douyin888
通用兑换码:
DG666
奖励:食物8888、铜币888、知识卷轴*88
Vip666
奖励:帝国币*288
Vip888
奖励:12小时训练加速5、12小时建造练加速5
Vip999
奖励:木材100w、石矿100w、食物100w、金矿*20w
专属渠道码:
JBKAFAAAAGnMkSsQ
奖励:帝国币*188
JBKAFAAAAVEHeyXZ
奖励:帝国币*188
JBJWYAAAAEaXUmdW
奖励:5分钟训练加速5、帝国币58
JBJWYAAAAKYFwnkp
奖励:5分钟训练加速5、帝国币58
JBJYAAAAAGyTuFGQ
奖励:铜币2888、食物8888
JBJYAAAAAeVERMDs
奖励:铜币2888、食物8888
JBKBGAAABdLrKmNj
奖励:食物*5888
JBKBGAAABsRkybRn
奖励:食物*5888
在重返帝国中如何使用兑换码:
1. 在游戏主界面选择右上角的活动
2. 点击限时活动,CDK兑换,前往兑换
3. 选择所在区服,输入CDK和验证码,就能成功兑换
阵容推荐一:魏岚弓箭手阵容
以魏岚为核心的弓箭手阵容,关键配置就是魏岚。魏岚和安德莉娅都是赠送给新手的英雄,崔如意则是能通过抽取获得的紫色英雄。在这个阵容里,魏岚承担主要输出职责,不管是破坏还是爆破方面。副将康斯坦丁可以配备二连斩、冲击等技能,以此提升输出能力。安德莉娅同样能携带二连斩、冲击等技能,提供额外伤害。该阵容的优势在于具备高伤害、技能灵活,而且在前期红色木兰集结时拥有无敌的实力。美中不足的是,在一定程度上需要投入金币。
阵容推荐二:反击枪
反击枪被视作平民阵容里的顶级存在之一,它由项楚、穆英以及弗德里希构成,能够轻松地开拓世界,兼具强大的攻击力与出色的承伤能力。核心角色项楚通过保底获取的概率较高,这让该阵容的组建相对容易,并且其战斗实力十分突出。尤其是项楚的抗性能力,为反击枪增添了额外的优势,使其在野外战斗中更具竞争力。对于投入小额金币的玩家而言,借助连击骑与多杀骑的配合,也能够收获更多成果。所以,反击枪被看作是平民最强阵容之一。
阵容推荐三:勇武弓
在《重返帝国》里,勇武弓堪称平民玩家的顶级阵容之一。它是由孙尚香、虞姬、安德莉亚以及魏兰所构成的四星弓兵团,不仅拥有极为出色的输出能力,还具备强大的恢复能力。此外,辛弃疾与秦良玉同样是实力强劲的阵容备选角色。要是选择辛弃疾作为主将,能为阵容带来可观的伤害输出以及强大的控制能力;而秦良玉则主要侧重于连击与辅助输出方面。当虞姬作为副将时,她在输出与恢复上的表现会更为突出。总的来说,勇武弓对于平民玩家而言十分适用,具备较高的战斗力与恢复能力。
阵容推荐四:指挥剑阵容
指挥剑阵容作为平民最强阵容之一,以尤里乌斯、琼恩和影武者为核心。在游戏中阵容容易构建,指挥技能发动稳定,战斗表现同样稳固。前期条件允许时可作主力拓荒阵容,后期条件许可可成为主力阵容。
阵容推荐五:智谋剑阵容
智谋剑阵容的核心输出技能是兵家至圣,借助团队智谋加成,能够达成高伤害爆发。智谋剑围绕其独特技能“智谋”展开,通过提高智谋触发几率,来强化伤害输出能力。在阵容里,团队辅助型的智谋剑扮演着关键角色,它可以提升全队的智力属性,让整体战斗实力得到进一步强化。
一、阵容推荐:
0. 项羽枪
累抽150送,这个慢慢白嫖,基本上抽到等2赛季再用来开荒了~
1. 勇武弓(低氪0氪建议试试)
两个路线之一
魏兰(开局送 主力输出担当)+康斯坦丁(可以开局选 减防增伤)+安德莉娅(第二天签到送
回复担当如果0氪想快速开8级地,例如1天20小时左右极限开8,可以先用紫色勇武弓凑数,升30 打地之后再换这个)
两个路线之二
魏兰(开局赠送,主力输出角色) + 安德莉娅(第二天赠送,回复角色) + 虞夫人(提供 BUFF 增益。若魏兰为 1 星且强度与内测一致,那么可以将其作为主将。此次测试是赠送的,公测获取方式未知,估计难度不大。若零氪玩家想快速开启 8 级地,比如在 1 天 20 小时左右极限开 8 级地,可先用紫色勇武弓过渡,升至 30 级打完地后再更换)
优势
1成本低成型快 伤害高NB技能还能用骑兵的追击
2集结凶
3开荒前期能用上
劣势
野战跑得慢 骑兵克制
二、装备搭配
1、高级反击枪
阵容包含了项楚、红胡子、穆英等,其中项楚250抽活动获得,红胡子和穆英前期可以在项羽卡池中抽取,这一整套抽下来需要5k左右,投入较高,但是开荒利器,在野战、打资源田方面有很大优势。
2、普通反击枪
项楚、波迪卡、红胡子,其中波迪卡可以通过签到获得,而项楚和红胡子可以随便抽2k左右就能拿到了,是非常容易入门的反击枪阵容。
3.入门连击骑
包含赵云、关羽和虞夫人,赵云关羽通过首充和宝册可以获得,虞夫人作为辅助,这套阵容在开荒中爆发力不错,不管攻城还是野战表现都中规中矩,缺点是战损较高,因为超高的爆发收益带来的劣势就是回复和防御不行。
三、 连击骑
连击骑,老牌强力组合 赵云削弱了主将技能但是还是比关羽好用点
赵云(128送 主将)+关羽(首冲送)+兰陵王(充满68送,但是好像改成了虞夫人 不确定哈)
这个组合强势点在于
1克制弓兵 勇武弓还是挺猛的 状态弓 女帝弓也怕强力骑兵
2技能好抽36送一个冲锋 战术冲锋好抽各种追击紫不弱
3集结杀敌NB
劣势点
1开荒死兵多(可以用其他兵种当肉盾)
2有些依赖特殊兵种
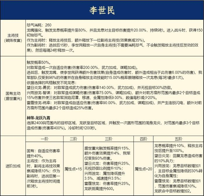
李世民独特的“主将技连携”机制,使其身处主将位可带动副将的主将技,而在副将位也依然可以发动自己的主将技,再加上三风格自选,奠定了他阵容百搭的基础。
固有技能在造成自适应伤害(以我军武力和谋略较高的一项进行结算)之余,还能降低部队受到的伤害,并根据风格概率造成不同的龙息效果。勇武的无视防御、智谋的debuff、统率的伤害传递,在不同的阵容中都独具特色。
神策-龙跃意如其名,河川一跃2400码!李世民部队可在战斗中跨越地形快速切入战场,具有极高的战略意义。大宝也带来了GIF示意,一起来看看吧~
(龙跃城墙示意图)
(龙跃山脉示意图)
(龙跃河流示意图)
为保证测试结果的准确性,参与测试阵容除英雄、技能和坐骑外,其余均保持一致,且每组均经过多次测试取中间值展现,以提供更为精确的测评数据。
01 李世民张良剑VS张良剑
战报解读:战斗时长52秒,战损比1:1.3。
根据战报可见,李世民的主将技发动速度要略快于对手,也因此,张良固有技能的触发频次有所提升。再加上李世民本身的输出、减伤等效果,在不影响原张良剑坦度的情况下,进一步体现出了双核阵容带来的优势。
02 李世民荆轲剑VS荆轲剑
战报解读:战斗时长50秒,战损比1:1.4。
勇武风格的李世民,龙息带有无视防御效果,可与荆轲一起高频触发天罚干戈,频率不输荆轲亚瑟。并且万国来朝附加的增伤效果,使荆轲在没有搭配博浪逐龙的情况下,也依然保有不输对手的伤害。
03 李世民孙武枪VS孙武梨花枪
战报解读:战斗时长1分26秒,战损比1:1.9。
李世民的高频主动技能,可以有效联动SP孙武固有被动,再结合新英雄杨玉环,以及翠袖霜戟,进一步提升联动收益。阵容整体输出、坦度、回复都相当不错。并且该阵容属于枪剑两用,实战应用范围也非常广泛。
04 李世民剑VS嬴政骑
战报解读:战斗时长1分5秒,战损比1:1.4。
SP花木兰携带胜利怒吼,可以加速李世民的主将技释放,同时李世民再带动花木兰的主将技,给阵容提供额外的减伤。该阵容组合,在剑枪两用的基础上,花木兰还能使用双主动技能,配合狄仁杰的被动效果,使整体的回复、坦度更高。
◆ 李世民张良剑:适合张良阵容补强,主将技启动速度更快,整体输出、坦度都有显著提升。
◆ 李世民荆轲剑:适合荆轲阵容补强,不论是集结还是野战,都能得到全方位提升。
◆ 李世民孙武枪/剑:多类型固有技能混搭阵容,搭配杨玉环坦度十分优秀,并且谋略龙息和孙武主将技都带有属性压制,实战中的功能性也不错。
◆ 李世民枪/剑:李世民阵容的性价比之最,奖池一体成型,阵容强度也可圈可点,开荒、野战、集结都能轻松胜任。
本次一共测评了李世民三大风格、不同兵种体系的阵容搭配效果,均取得了比较不错的战绩。从整体战报数据来看,李世民集合了减伤、输出、功能性于一体,属于比较全面且百搭的英雄,阵容可开发空间还很大。
一、神勇右将
战斗定位:输出 反击
战斗风格:勇武
二、真理骑士
战斗定位:辅助 会怒
战斗风格:统率
三、骑士王
战斗定位:输出 主动
战斗风格:勇武
四、法典明君
战斗定位:辅助 续航
战斗风格:智谋
五、天威左将
战斗定位:辅助 追击
战斗风格:勇武
六、冷面军神
战斗定位:辅助 增益
战斗风格:智谋
七、军略之主
战斗定位:输出 主动
战斗风格:智谋
八、安德莉娅
战斗定位:辅助 续航
战斗风格:统率
T0:
乱世枭雄、项楚、女帝、卧龙夫人、尤西乌斯、兵家至圣、弗德里希、龙胆神将、东方骑士、琼恩
T1:
不屈女王、惩戒之鞭、康斯坦丁、兰陵假面、魏兰、亨利、影武者、公正王、武圣
T2:
崔如意、阿克塞尔、李道玄、莱昂、雷欧、纳尔西斯、武威
在这些英雄里,像琼恩、魏兰和项楚均为S级英雄。他们拥有固有技能“胜者旗帜”,当友军发动主动技能或指挥技能时,会叠加旗帜印记。一旦印记达到6层,便会消耗印记对敌军造成伤害,同时在接下来的9秒内,使我方全体英雄的伤害提升30% 。而主动技能“钢铁意志”,在规定时间内,每当友军发动主动技能或固有技能时,就会叠加1层印记,堪称十分强大的增益辅助技能。
再就是魏兰,女弓手,主将技连续射击4次造成伤害,固有技普攻追加一次攻击,并且这次攻击有概率变为3次伤害。算是核心的输出英雄之一,搭配不屈女王这种有增伤效果的英雄可以进一步提升她的输出。
领地建设作为身在帝国的立足之本,其重要性无需多言,一时间面对如此多的建筑,玩家可能要犯选择困难症了。
哪个建筑该先升?什么科技在初期更重要?
针对这两个问题,今天小编就带大家来快速解析一下吧~
建筑篇
1、【城镇中心】
优先评级:★★★★★
作为整个领地最重要的核心建筑,城镇中心中心的等级是其他所有建筑的上限。并且随着它的升级,我们还能开启更多的功能建筑,占领更多资源领地。包括至关重要的时代升级,也需要在城镇达到一定等级才能提升。
2、【四大兵营】
主队兵营:★★★★
二三队的兵营:★★
士兵是开疆扩土的核心基础,兵营的提升能加快士兵的训练数量、训练速度。配合时代,兵营在达到5、10、15三个等级时,还会产生质变。
3、【大使馆】
0~10级的优先级:★★★☆
10级以后:★★
大使馆升级所提升的,是联盟支援以联盟帮助的时间和次数,将它提升到一定等级后,会对你后续的建设速度有不小的提升。
提升援军士兵数量这点,在联盟对拼激烈的时候能起到非常不错的效果。
4、【治疗房舍】
初期伤兵量不高时:★★☆
后期战斗激烈频繁:★★★★
该建筑关系到士兵的治疗速度和伤兵上限。
5、【校场】
初期优先级:★☆
该建筑关联的是总士兵数上限,以及二三队的开启。
在初期阶段领主的士兵量不多,因此只需满足任务需求即可,如果觉得士兵多了,大家可以将不上阵的进行解散,空位就出来了,在后期根据主线任务慢慢补高等级即可。
6、【资源型建筑】
优先级:★★☆
资源建筑包括居民房舍、石矿场、金矿场、磨坊、伐木场五个类型。
最初的几级消耗少,建设时间短,我们可以一次性升完,但是此后不建议升太多,因为短期内我们要尽可能把资源留给城镇中心。
资源型建筑一次升级带来的收益很低,繁荣度也不高,升得过多的话,反而会拉慢城镇中心的进度。所以在同类型其中一个满足任务需求的前提下,其他的可以在城镇中心升高后再回头补。
7、【防御性建筑】
初期优先级:★
防御建筑分为防卫塔、城墙和瞭望塔三种。
在初期没有战争威胁的情况下,产生作用的只有瞭望塔一个,而它也仅仅是提升探子数量和速度的作用。
不过值得注意的是,这三种建筑带来的繁荣值很高,有助于达成城镇中心升级的前置繁荣需求,所以初期升级主要是以补繁荣为主,等中后期战况激烈了再对其适当的提升。
科技篇
1、【时代升级】
优先级★★★★★
每一次的提升都会带来质的飞跃,不管是4级兵,城堡科技,强力建筑等等都得由它来开启,所以当你满足它的升级需求时,毫不犹豫点下去吧。
2、【学院】
伐伐建议大家集中一个点去进行提升,比如您期待驰骋沙场奋勇杀敌,那就升级战争科技;如果您喜欢种田是个佛系领主,那就升级经济科技。
尽量不要在前期把升级精力分散,因为想要开启更高的时代科技,需要前置科技提升到一定程度。
3、【城堡】
以短期实力提升幅度进行划分:
后勤营(增加带兵数)★★★★★
英雄属性提升★★★★
士兵属性提升★★★
城堡4级兵种(选择性开启)
打造挂饰需要的任务材料,主要通过帝国委托任务获得。升级城镇中心至14级后,可解锁主界面左侧任务系统的帝国委托。
图:帝国委托的任务材料可支持挂饰锻造
委托任务设完成数量上限,消耗任务次数后,每日0点会自动恢复可接取任务的剩余数量。
完成任务获取的委托经验可提升委托等级。委托等级越高,获得高品质任务几率越大,任务刷新数、刷新频率和接取任务的上限也将越高。
图:委托等级提升带来的增益
委托任务的品质按照从低到高的顺序,依次对应绿色、蓝色、紫色以及橙色任务。当委托等级提升至3级,就能解锁最高品质的橙色委托。完成绿色和蓝色任务,可获取坐骑挂饰的普通打造材料;而完成紫色和橙色任务,则能得到挂饰专家打造材料。各位想要获得专属特性挂饰的领主们,记得多多完成紫色和橙色任务呀~
委托任务可分为派遣任务和悬赏任务。它们对应获得的打造材料也各不相同,如下表所示。领主可根据目标挂饰的材料需求,合理筹划任务类型的选择。
表:不同任务类型和品质的材料奖励
01派遣任务
需派遣特定数量的英雄去完成委托。任务条件一般涵盖英雄等级、战斗风格以及兵种专精。任务条件达成得越出色,获取额外奖励的几率就越大。额外奖励除了铜币、食物、木材这类生产物资外,还有行动令、科技加速、训练加速等珍稀道具。要是完成橙色高品质任务,更有机会得到橙色英雄或者技能呢~
派遣任务和悬赏任务均可获得额外奖励。
图:派遣英雄获得派遣委托奖励
为了帮助领主们快速选择英雄完成任务,点击派遣上阵后,可“一键上阵”优先选择推荐英雄。通过上阵英雄的预选,领主们可实时预测任务满足程度和额外奖励的获得概率,以追求更高的派遣回报。
刚踏入帝国的领主们也不必担心,只需达成1个派遣条件,就可获得60%的额外奖励概率。达成2个派遣条件,额外奖励概率更是提高到80%。
图:筛选英雄提升额外奖励的概率
02悬赏任务
需要在限定时间内完成训练士兵、击杀蛮族等悬赏条件,任务奖励分为基础奖励和额外奖励。额外奖励需超额完成基础目标后,方能获得。领主可在任务界面查看对应目标。
图:悬赏委托的时限要求提醒
为避免浪费任务接取次数,领主们应根据自身条件筛选合适任务,或通过刷新任务追求更高的完成效率和奖励回报。
免费刷新次数耗尽后,领主还可通过铜币立即刷新任务内容。
任务进行和奖励领取均有时间提醒,领主们切记及时操作以防奖励过期~
图:任务奖励的领取时限提醒
Tips1.通过升级城镇中心,可解锁主界面左侧任务系统的帝国委托功能。
2.完成委托任务获得委托经验,可提升委托等级。委托等级越高,任务品质、任务刷新数量和可接取任务上限就越高。
3.委托任务分为派遣任务和悬赏任务。更高程度地满足派遣条件和悬赏条件,可获得物资、道具、英雄和技能等额外奖励。
4.留意进行中任务的时间提醒,及时在时限内领取委托奖励。
1、首先点击加入联盟。
2、点击入门申请。
3、点击对勾。
4、最后就能加入联盟。
1、顶级画质,领略真实史诗征战
行业领先的的引擎技术和高精度建模。不仅塑造了3D地形、地貌和拟真天气系统,还将大地图生态多样性和战场细节展现得淋漓尽致。
极致写实、身临其境的战斗重现眼前。你将领略真正的史诗战役,万军攻城,战火纷飞。
2、跨越时代,亲历帝国繁荣兴盛
在这里,你可以自由布局城镇,引领文明和科技发展,亲眼见证帝国逐渐发展与兴盛,由蛮荒时代步入全盛时代。
那些曾经在历史上绽放璀璨光辉的伟大将领和名人,皆会在你麾下效命,一起巩固疆土、征服万国。
3、自由攻防,目之所及皆为战场
辽阔宏大的地图,延绵数万里。无论是行军路线、进攻时机,还是主将技释放,均由你来掌控。每个指令都能影响战局,决定最终胜负。
你可以自由调配军队走向,运用策略迂回包抄,天气、地形亦可影响战局走势,一切变数尽在你的弹指之间。
1、体验一场辉煌的帝国霸业征途,通过使用各种战术来打造属于你的无敌战士军团;
2、组建属于你的帝国,和各方势力在这个混乱的领域展开新一轮战争讨伐;
3、古朴中欧风格的画面带给你更热血的厮杀作战,体验一场策略与智慧的帝国征途霸业人生;
4、全新的文明时代,在这里给你带来富有特色的挑战之旅,带给你震撼的帝国征程;
5、解锁一个个高级的武将,让他们化作你征伐欧陆的队伍,打造一支无敌之师。
1、中欧风格的简单画面,带给你一场更加血腥的战斗,体验一次战略性的智慧帝国之旅;
2、新时代的文明,在这里带给你与众不同的挑战之旅,带给你震撼的帝国之旅;
3、体验帝国霸权的光辉征程,通过运用各种战术打造你的无敌兵团;
4、建立自己的帝国,在这个混乱的战场上与各种势力展开新一轮战争。
玩家可以自由建造属于自己的帝国。
v1.16.0.66版本
优化体验,增强稳定性。
详情
策略卡牌丨160MB
详情
策略卡牌丨499MB